国家家养动物种质资源库猪遗传育种科技创新团队在猪基因组结构变异(SVs)研究中取得进展
作者:张龙超 发布日期:2023-10-27
资料来源:
近日,中国农业科学院北京畜牧兽医研究所国家家养动物种质资源库猪遗传育种科技创新团队在猪基因组结构变异(SVs)研究中取得进展。该研究通过整合多个SV软件的性能获得了一个高质量的SV图谱,鉴定了超过一半以上的新位点。随后利用在资源群体的F0个体中鉴定的SV位点,在对应的F2群体中进行基因分型,并对36个性状进行了全基因组关联研究(GWAS)。相关成果发表在《动物科学与生物技术杂志(Journal of animal science and biotechnology)》(IF=7.0)上。

据团队执行首席张龙超研究员介绍,基因组重排会产生大量的结构变异(SVs),尽管这些变异主要发生在非编码区,但SVs会通过剂量效应调控基因的表达。并且,与SNP相比,SV在复杂表型中所占比例更高。目前,SV已被认为是影响基因组进化和功能的重要突变力量。近年来,尽管已有一些关于猪基因组SV的研究报道。然而,基于SVs的GWAS却鲜有报道,这限制了我们对SVs作为遗传标记的潜在功能以及利用的理解。
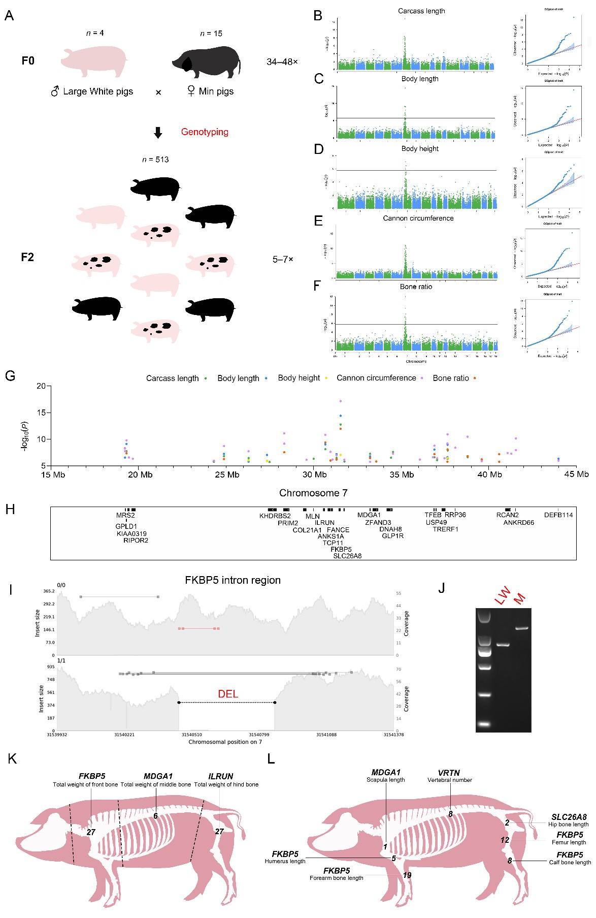
该研究利用本课题组构建的大白猪×民猪资源群体为研究对象,通过利用高覆盖率的F0个体(> 30×)并结合多个SV工具进行分析,获得了包含123,151个SVs的高质量图谱,其中53.95%的SVs为首次报道。这些高质量的SVs被用于恢复种群结构,证实了基因分型的准确性。然后根据位置效应和品种分化确定了大量潜在的SV功能位点。最后,利用在F0个体中筛选出的潜在因果位点在后代群体(F2)中相应的基因组位置进行基因分型,对36个性状进行了GWAS,发现SV主要涉及骨骼大小相关的性状,与肉质性状和其他一些胴体性状关联度较差,推测SV可能与欧亚猪种之间的体型差异有关。
中国农业科学院北京畜牧兽医研究所博士研究生宗文成为该文章的第一作者,中国农业科学院北京畜牧兽医研究所国家家养动物种质资源库张龙超研究员和王立贤研究员为通讯作者。本研究得到了国家重点研发计划(2021YFD1301101)、国家生猪产业技术体系(CARS-35)和中国农业科学院科技创新工程(ASTIP-IAS02)等资助。