国家家养动物种质资源库科研人员发现ZBED6敲除有效抑制DKK3介导的肌肉萎缩
作者:浦亚斌 发布日期:2025-06-19
资料来源:畜禽种质资源保护与利用科技创新团队
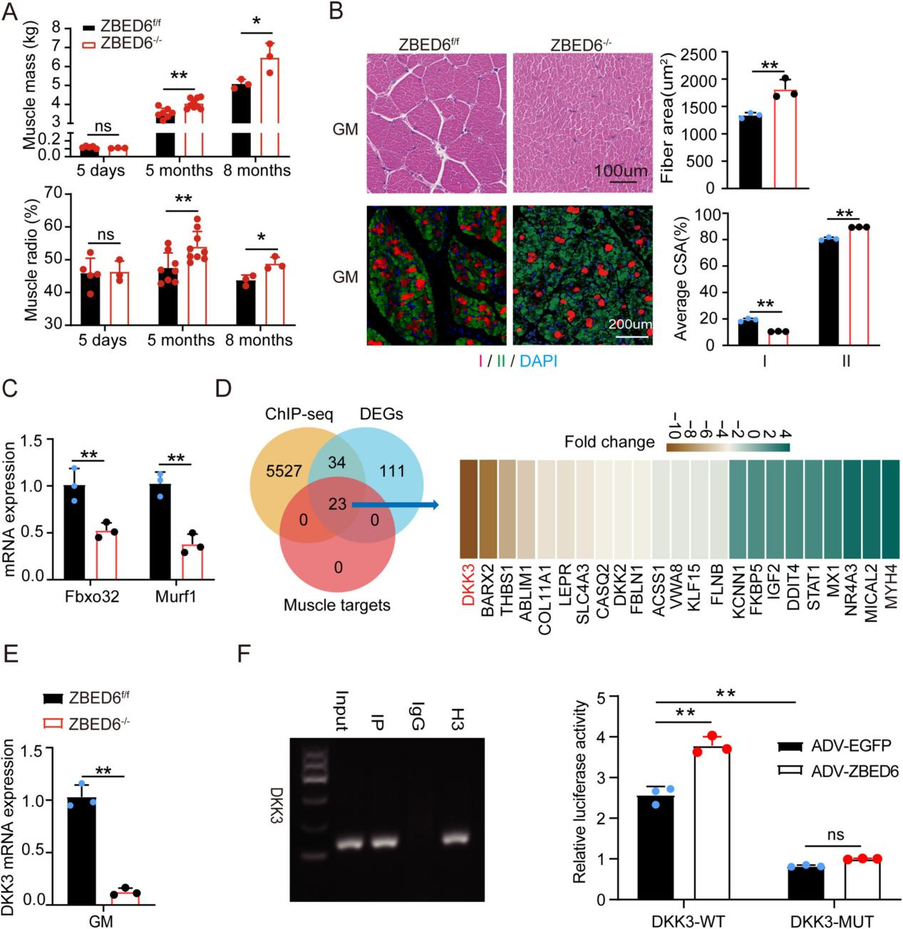
近日,国家家养动物种质资源库(简称家养库)、中国农业科学院北京畜牧兽医研究所畜禽种质资源保护与利用科技创新团队研究发现,敲除转录因子 ZBED6 可通过靶向下调 DKK3-FBXO32 通路,有效抑制衰老及糖皮质激素诱导的肌肉萎缩,为该疾病的干预与治疗提供了全新调控靶点。相关研究成果发表在《肌肉恶质病与萎缩(Journal of Cachexia, Sarcopenia and Muscle)》上。
ZBED6 是调控骨骼肌发育的重要转录因子,研究团队前期已证实敲除ZBED6可显著上调 IGF2 等关键基因,促使猪肌肉重量增加6.6%,表明ZBED6在肌肉生长调控中具有潜在应用价值。
本项研究中,科研人员基于自主构建的ZBED6敲除猪与小鼠模型,模拟衰老及糖皮质激素诱导的肌肉萎缩状态。结果表明,敲除ZBED6可使衰老动物模型的肌纤维横截面积增加 100%,显著缓解肌肉萎缩。联合ChIP-seq与转录组分析显示,ZBED6缺失可将肌肉萎缩关键通路DKK3-FBXO32轴的表达水平下调超过 50%。在细胞层面,ZBED6敲除成肌细胞的分化能力上调 2倍,进一步证实其在抑制肌肉萎缩方面的作用。
牧医所博士研究生魏成杰、博士后王丹丹为共同第一作者,家养库管理(执行)委员会副主任蒋琳研究员为通讯作者。该研究得到了国家重点研发计划、国家自然科学基金青年B项目等项目的资助。
原文链接:
https://onlinelibrary.wiley.com/doi/10.1002/jcsm.13829
